
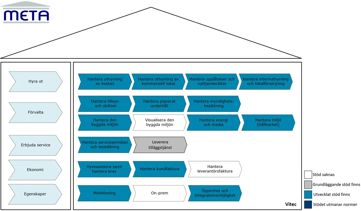
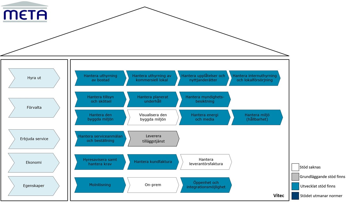
Processhus Vitec
I bedömningen av Vitec:s systemflora för fastighetssystem har systemdelarna Vitec fastighet och ekonomi samt PP7 beaktats. I huset ser du utifrån färgerna hur väl systemfloran stödjer de processer som är vanligt förekommande i ett fastighetsförvaltande bolag.
Leverantör/system | Vitec Förvaltningssystem AB | Vitec Fastighet |
Registreringsår | 2000 | 2) |
Huvudkontor | Umeå | 2) |
Antal anställda | 144 | 2) - dec 2024 |
Omsättning (tkr) | 282 566 | 2) - dec 2024 |
Hemsida | https://www.vitecsoftware.com |