Tack för ditt mail!

Tack för att du skickade in formuläret! Vi kommer att återkomma till dig snart.
Meny

Systemstöd i processhus

Unit4 2510

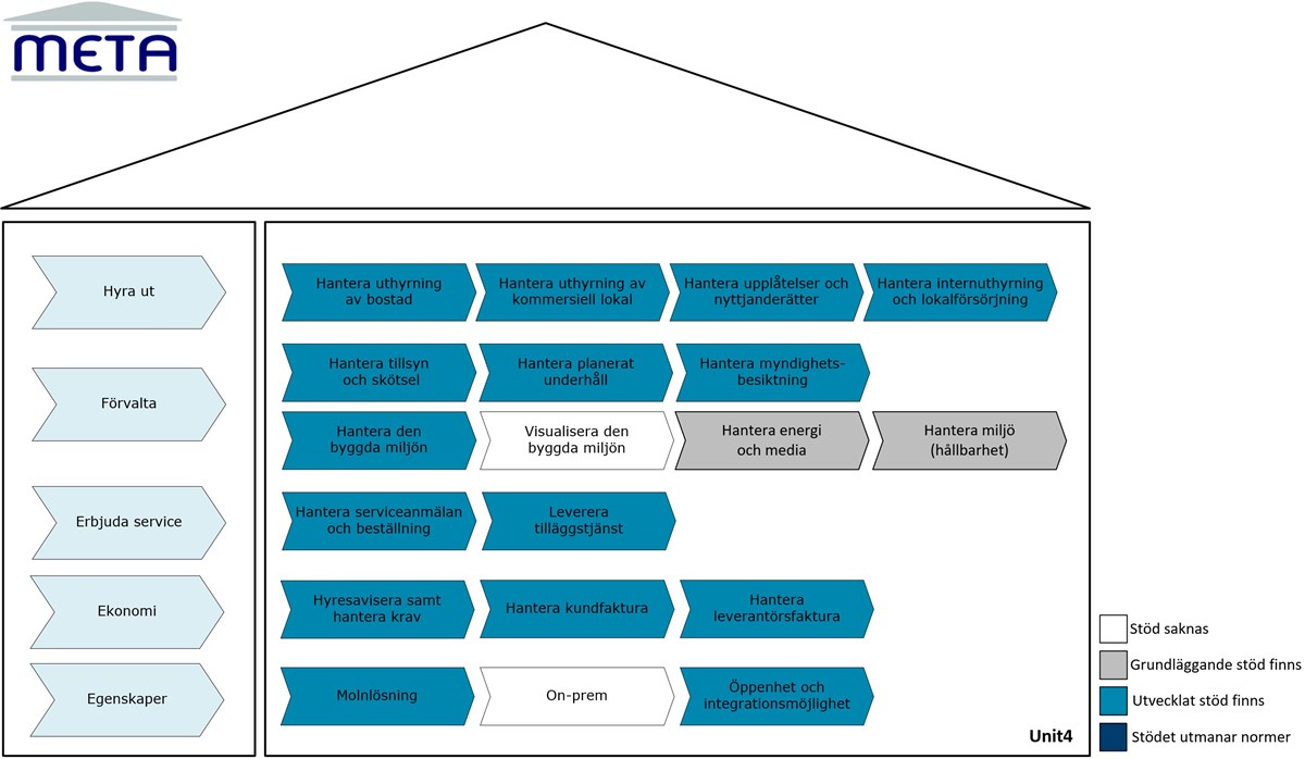
Processhus Unit4
I bedömningen av Unit4:s systemflora för fastighetssystem har Unit4 PM och ERP beaktats. I huset ser du utifrån färgerna hur väl systemfloran stödjer de processer som är vanligt förekommande i ett fastighetsförvaltande bolag.

Leverantör/systemUnit4 ABUnit4 PM, ERP
Registreringsår19732)
HuvudkontorSolna2)
Antal anställda2292) - dec 2024
Omsättning (tkr)840 7292) - dec 2024
Hemsidahttps://www.unit4.com/

1) Uppgifter från hemsidan
2) Uppgifter från allabolag.se 2025-10-10
Cookies

Den här webbplatsen använder cookiesför statistik och användarupplevelse.

Metafa använder cookies för att förbättra din användarupplevelse, för att ge underlag till förbättring och vidareutveckling av hemsidan samt för att kunna rikta mer relevanta erbjudanden till dig.

Läs gärna vår personuppgiftspolicy. Om du samtycker till vår användning, välj Tillåt alla. Om du vill ändra ditt val i efterhand hittar du den möjligheten i botten på sidan.