
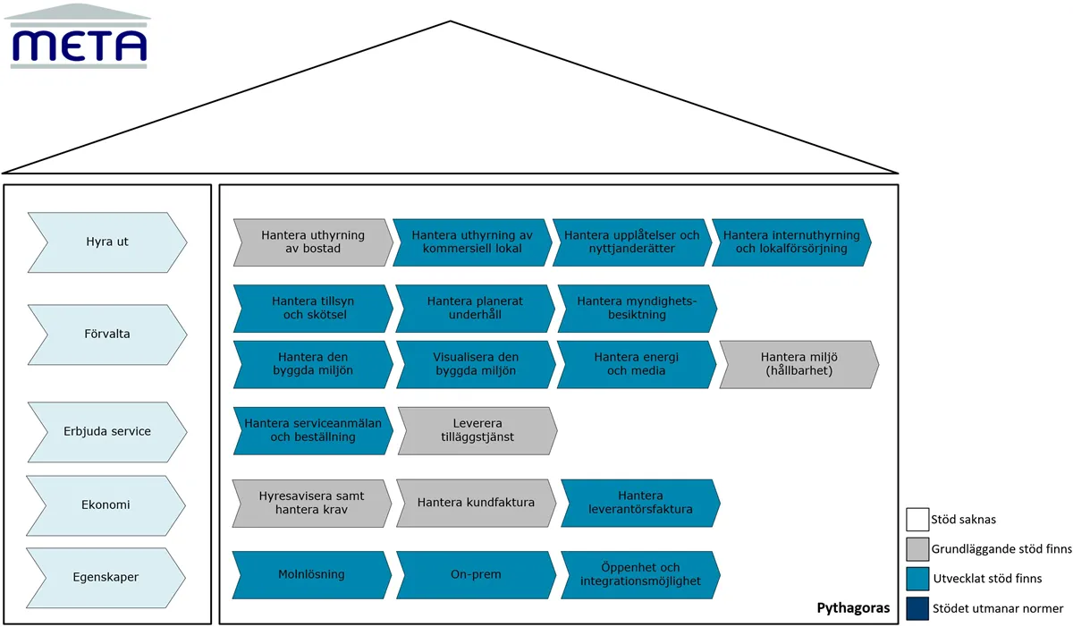
Processhus Pythagoras
I bedömningen av Pythagoras systemflora för fastighetssystem har systemet Pythagoras beaktats. I huset ser du utifrån färgerna hur väl systemet stödjer de processer som är vanligt förekommande i ett fastighetsförvaltande bolag.
Leverantör/system | Pythagoras AB | Pythagoras |
Registreringsår | 1995 | 2) |
Huvudkontor | Stockholm | 2) |
Antal anställda | 61 | 2) - dec 2024 |
Omsättning (tkr) | 82 495 | 2) - dec 2024 |
Hemsida | https://www.pythagoras.se |