Tack för ditt mail!

Tack för att du skickade in formuläret! Vi kommer att återkomma till dig snart.
Meny

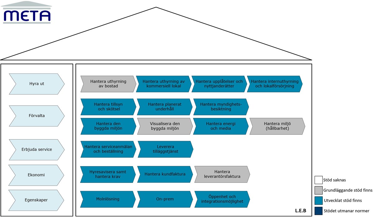
Systemstöd i processhus

L.E.B 2510

Processhus L.E.B
I bedömningen av L.E.B:s systemflora för fastighetssystem har systemet L.E.B beaktats.
I huset ser du utifrån färgerna hur väl systemet stödjer de processer som är vanligt
förekommande i ett fastighetsförvaltande bolag.

Leverantör/systemLEB System AktiebolagL.E.B
Registreringsår19902)
HuvudkontorStockholm2)
Antal anställda222) - dec 2024
Omsättning (tkr)36 2902) - dec 2024
Hemsidahttps://www.leb.se

1) Uppgifter från hemsidan
2) Uppgifter från allabolag.se 2025-10-10
Cookies

Den här webbplatsen använder cookiesför statistik och användarupplevelse.

Metafa använder cookies för att förbättra din användarupplevelse, för att ge underlag till förbättring och vidareutveckling av hemsidan samt för att kunna rikta mer relevanta erbjudanden till dig.

Läs gärna vår personuppgiftspolicy. Om du samtycker till vår användning, välj Tillåt alla. Om du vill ändra ditt val i efterhand hittar du den möjligheten i botten på sidan.